COPU会议纪要丨2025.09.30

9月30日陆主席主持召开COPU例会。
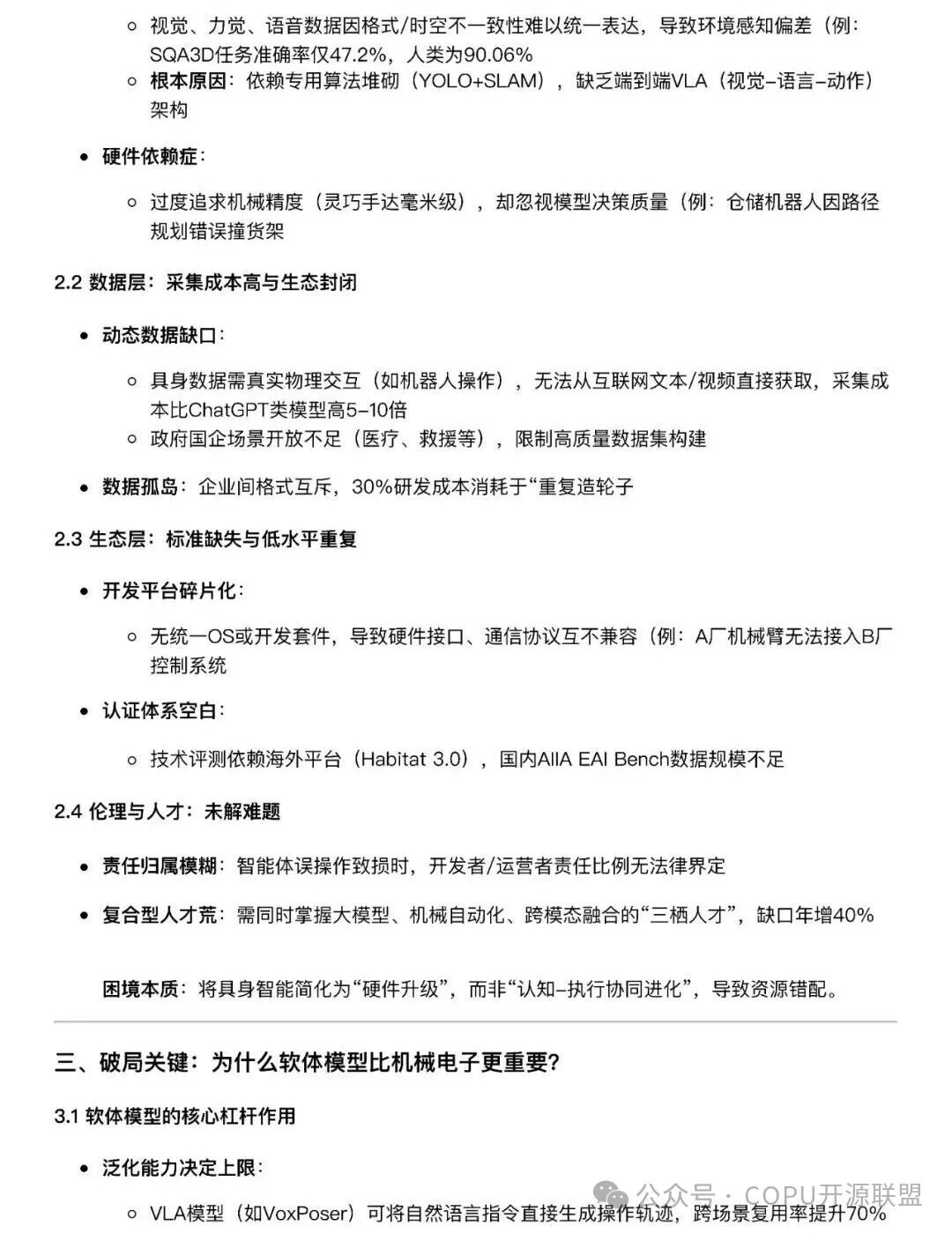
今年八、九月间,在国内外,对开源和人工智能,在快速发展中,是多事之秋!
国外AI头部企业在传统闭源大模型运行中配置了开源大模型找出路。
Open AI的CEO奥特曼违背其创业开源的初心,从研发GPT-4开始(2024.3.14)采取闭源策略,但在去年年底Deep Seek实行全开源的冲击下,奥特曼发现他驾驶的闭源之船,很难抵达他研究向往的目标——通用人工智能(AGI),被迫公开宣称他在对待开源AI软件方面一直站在历史错误的一边,从此他开始推行“开源+闭源”的二元策略:今年2月1日将o3-mini实行开源,最近更与微软合作开发了GPT OSS开源大模型,与其闭源的GPT5实行二元运行。
直至现在,美国过去实行闭源的AI头部企业除Anthropic的claude大模型继续坚持闭源一元化运作外,都配置了开源大模型实行开闭源二元运行;
如:
谷歌: Gemini(闭源)+Gamma(开源)+DeepMind(开源)
Open AI:GPT-5及GPT系列(闭源)+GPT OSS(开源,与微软共同开发)
微软:Copilot(闭源)+GPT OSS(开源与open AI共同开发)
XAI:Grok-1,-2(开源)+Grok-3,-4(闭源)
近来,美国AI头部企业开源专业户Meta,传说正在开发闭源的新产品Behemoth(Meta在此前一直开发开源的产品:Llama-1,-2,-3,并实行开源一元化运作),Meta可能转型的原因据说是因过去采用开源的商业模式保护不力,影响企业的商业利益。为此有人哀叹美国AI头部企业已经出现从开源向闭源转型的灾难!其实Meta未必要转型,只需改进开源的商业模式即可!而有些人也不必惊恐,即使某一家开源AI企业在某一个新品上转型为闭源,也不过形成开闭源二元运作状况,并不会出现开源危机。
中国情况恰巧相反:主要的AI头部企业清一色实行开源运作(如深度求索的 Deep Seek系列,月之暗面的kimi-K2、阿里通义千问的 Qwen,小米的MiMO,智谱的GLM,字节跳动的豆包(DouBao),腾讯的元宝等,月之暗面的 Kimi-K1、1.5、百度的文心一言,均由闭源转型为开源。
Deep Seek全开源大模型B端商业模式尤其值得称道。
今年9月19日《华盛顿邮报》一篇文章,谈到中国的开源AI比美国的闭源AI更具长远眼光和战略思维,盛赞Deep Seek实行全开源。开源为AI发展带来重大优势,不能局限于闭源在短期内的获利,眼光短浅!”
我们在转发这条消息时,随即有人发短评:“开源的战略优势已经形成。”
今年八、九月间,也是国内外发表了不少AI理论和成果的季节,本次会议择要选择与我们有关的智能体Agent、算力问题、具身智能、大模型、AIOS等进行讨论。
智能体(Agent):中兴通讯(ZTE)研发超级智能体Co-sight-v1,于今年4月通过权威的GAIA基准测试,力压谷歌(DeepMind)的超级智能体Langfun Agent、微软( +OpenAI)的超级智能体Aworld、MIT的超级智能体Owl-Workforce和Meta的超级智能体Intrurt Agent,排名榜首!今年8月其又获基准测试第一,在著名网站Hugging Face上位于Skywork Deep Research Agent v2,Agent_vo.1.4、vo.1.2、vo.1.1,ShawnAgent _v1.2、v1.1、v1.3、v1.0 和iWorld (Run instantly)之前。
我们点评中兴通信的Agent:瞄准世界模型,两度基准测试均居首位,代表应用层智能体的高水平。
Anna.ai送来短评:纵观全球智能体agent,发展很快,但仍处于发展的初级阶段。如今78%企业级Agent任务链尚低于基准线300%很多!
国内提升算力:以往我们掌握的一些数据:华为单芯片算力昇腾910b与英伟达的A100相当,910C=60%的H100,920相当于H100,采用CANN(挑战CUDA)如何提高单颗芯片算力尚待核实。
今年5月30日英伟达创始人黄仁勋在台北说:“根据我们了解,华为开发了多芯片集成系统Cloud Matrix384,该系统以昇腾910b为基础,由384颗芯片集成,通过高速通信网络全互联拓扑架构实现芯片向高效协同(增效67%),提供密集的BF16算力。”据今年5月30日黄仁勋在台北谈话:“据我们了解,华为的该系统提供的算力可达300PFLops(按逆向推到此时910b=47%H100),其规模甚至超过了我们最新的Grace Blackwell系统(以GB200/2.25p芯片为基础)。”
据讯,华为将于明后年分别推出号称全球最强算力的超节点Atlas 950和960。
今年9月26~27日,北京智源人工智能研究院举行FlagOS开放计算开发者大会。FlagOS是研究全球跨芯片的开源系统软件栈,包括编译器、算子库、框架、通信库等,旨在构建开放开源高效兼容未来AI产业生态。我曾受邀在会上做了一个视频报告,结合他们开发的FlagGems算子库及已取得的部分主要成果,讨论如何发挥FlagGems提升芯片算力的潜力。
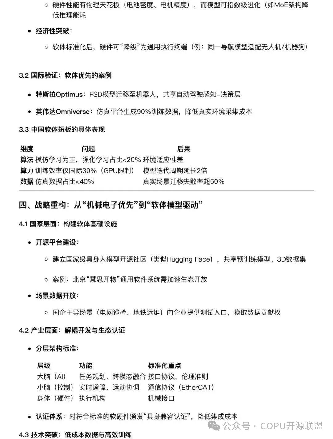
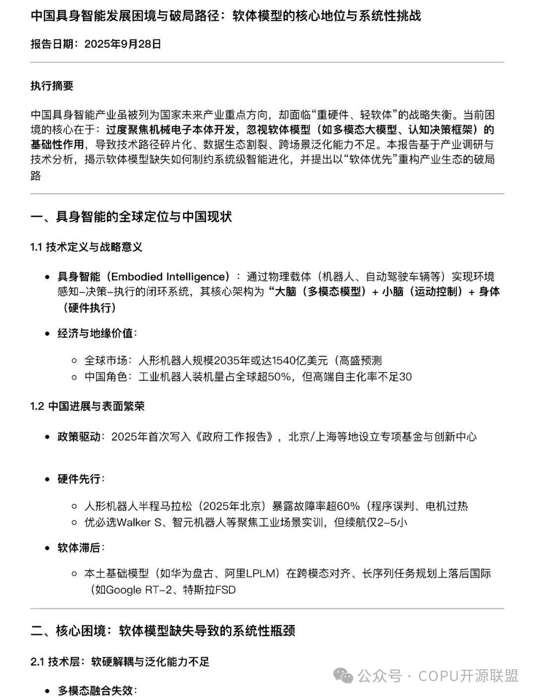
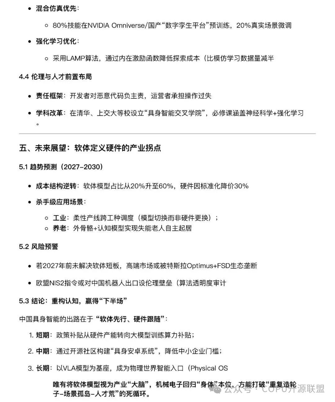
当前国内外正在掀起一股研究具身智能(Embodiment Intelligence)的热潮,是研发通用人工智能(AGI)之前必经的研究阶段之一。具身是人工智能与机器人学的交叉前沿领域,其核心逻辑是智能体通过物理身体与环境的动态交互,实现感知、认知、决策与行动的一体化。
具身的主要技术构成有:①多模态融合技术,这是具身智能的核心技术之一,②深度强化学习与自我探索,强化学习让机器人通过“试错”自主学习的优化策略,
③模拟到现实迁移(sim-to-Real),为降低成本,通过在虚拟环境中大量训练,④人机交互与协作,让机器人更好理解人类意图实现自然协作。
现列举国内外(各Top 10)的研制单位如下:
国内有中科院沈阳自动化研究所、上海交大、北大、清华、浙大、鹏城实验室、香港中文大学、沈阳新松机器人自动化股份有限公司、上海人工智能实验室、智元机器人等;国外有Open AI、谷歌、英伟达、CMU、MIT、Berkey、Stanford、ETH Zurich、Figure、PI(Physical Intelligence)等。
研发AIOS,在COPU行业一直在持续进行中。在这一轮研发中,似应从分析点评国内外的范例开始。
下面发表Anna发来的一篇报告《中国具身智能的困境分析与出路建议》,参考供讨论。




参会人员:陆首群、章文嵩、陈渝、安泱、谭中意、王珊、陈道清、张侃、袁怿、鞠东颖、陈伟(线上)、陈绪(线上)、程海旭(线上)、朱其罡(线上)、胡宇(线上)、Anna.AI(线上)、韩宪平(线上)。
